Publication
Research Article
International Journal of MS Care
ACTIVITY AVAILABLE ONLINE: To access the article and evaluation online, go to https://www.highmarksce.com/mscare.
TARGET AUDIENCE: The target audience for this activity is physicians, advanced practice clinicians, nursing professionals, psychologists and other mental health professionals, social workers, and other health care providers involved in the management of patients with multiple sclerosis (MS).
LEARNING OBJECTIVES:
Recognize the unmet need for effective and direct intervention strategies for individuals with MS that correctly target specific stigma type.
Describe the 3 major stigma types in order to be able to select a stigma instrument that allows the clinician to differentiate among experienced, anticipated, and internalized stigma.
ACCREDITATION:

In support of improving patient care, this activity has been planned and implemented by the Consortium of Multiple Sclerosis Centers (CMSC) and Intellisphere, LLC. The CMSC is jointly accredited by the Accreditation Council for Continuing Medical Education (ACCME), the Accreditation Council for Pharmacy Education (ACPE), and the American Nurses Credentialing Center (ANCC), to provide continuing education for the health care team.

This activity was planned by and for the health care team, and learners will receive 1.0 Interprofessional Continuing Education (IPCE) credit for learning and change.
PHYSICIANS: The CMSC designates this journal-based activity for a maximum of 1.0 AMA PRA Category 1 Credit(s)™. Physicians should claim only the credit commensurate with the extent of their participation in the activity.
NURSES: The CMSC designates this enduring material for 1.0 contact hour of nursing continuing professional development (NCPD) (none in the area of pharmacology).
PSYCHOLOGISTS: This activity is awarded 1.0 CE credits.
SOCIAL WORKERS: As a Jointly Accredited Organization, the CMSC is approved to offer social work continuing education by the Association of Social Work Boards (ASWB) Approved Continuing Education (ACE) program. Organizations, not individual courses, are approved under this program. Regulatory boards are the final authority on courses accepted for continuing education credit. Social workers completing this course receive 1.0 general continuing education credits.
DISCLOSURES: It is the policy of the Consortium of Multiple Sclerosis Centers to mitigate all relevant financial disclosures from planners, faculty, and other persons that can affect the content of this CE activity. For this activity, all relevant disclosures have been mitigated.
Francois Bethoux, MD, editor in chief of the International Journal of MS Care (IJMSC), has served as physician planner for this activity. He has disclosed no relevant financial relationships. Alissa Mary Willis, MD, associate editor of IJMSC, has disclosed no relevant financial relationships. Author Sasha I. Winston-Kahn, BS, has disclosed a financial relationship with Adelphi Values (employee). Authors Brian C. Healy, PhD, Jonathan D. Zurawski, MD, Tarun Singhal, MBBS, MD, Sydney B. Kehoe, BS, and Bonnie I. Glanz, PhD have disclosed no relevant financial relationships.
The staff at IJMSC, CMSC, and Intellisphere, LLC who are in a position to influence content have disclosed no relevant financial relationships. Laurie Scudder, DNP, NP, continuing education director CMSC, has served as a planner and reviewer for this activity. She has disclosed no relevant financial relationships.
METHOD OF PARTICIPATION:
Release Date: May 1, 2024; Valid for Credit through: May 1, 2025
To receive CE credit, participants must:
(1) Review the continuing education information, including learning objectives and author disclosures.
(2) Study the educational content.
(3) Complete the evaluation, which is available at https://www.highmarksce.com/mscare.
Statements of Credit are awarded upon successful completion of the evaluation. There is no fee to participate in this activity.
DISCLOSURE OF UNLABELED USE: This educational activity may contain discussion of published and/or investigational uses of agents that are not approved by the FDA. The CMSC and Intellisphere, LLC do not recommend the use of any agent outside of the labeled indications. The opinions expressed in the educational activity are those of the faculty and do not necessarily represent the views of the CMSC or Intellisphere, LLC.
DISCLAIMER: Participants have an implied responsibility to use the newly acquired information to enhance patient outcomes and their own professional development. The information presented in this activity is not meant to serve as a guideline for patient management. Any medications, diagnostic procedures, or treatments discussed in this publication should not be used by clinicians or other health care professionals without first evaluating their patients’ conditions, considering possible contraindications or risks, reviewing any applicable manufacturer's product information, and comparing any therapeutic approach with the recommendations of other authorities.
Stigma is an undesired differentness associated with a particular characteristic or condition that distinguishes a person as being outside the norm and cueing stereotypes. Stigma is common in people with multiple sclerosis (MS) and is associated with several disease variables including disease duration, age, age of onset, and disease course. Stigma is also associated with psychological and psychosocial variables such as depression, anxiety, and quality of life. This article reviews our current understanding of stigma in people with MS with a focus on the various stigma types including anticipated, experienced, and internalized stigma, and the lack of consistent definitions across studies. It also describes the 7 instruments that are most commonly used to measure stigma in people with MS, and the limitations of each measure. We conclude that a better understanding of stigma that includes standard definitions of stigma types could lead to more direct intervention strategies aimed at reducing particular stigma concepts and resulting in improved health-related quality of life in people with MS.
Multiple sclerosis (MS) is a chronic inflammatory disease of the central nervous system that is characterized by early neurological relapses and risk for transition to a progressive disease phase where gradual disability may accrue.1 It is the most common nontraumatic cause of disability in young adults with onset typically occurring in young to middle adulthood.1 Approximately 85% of people with MS are diagnosed with relapsing-remitting MS (RRMS), and 15% are diagnosed with a primary progressive form of the disease (PPMS).2,3 Within 10 years, approximately half of those with RRMS experience progressive worsening of symptoms that is consistent with secondary progressive disease.2,4 Although many people with MS may initially have clinical recovery from early neurological attacks, disability tends to accrue over time and many individuals develop visible symptoms (eg, tremors, poor balance, and loss of coordination) as their disease progresses.1,2
Goffman5 describes stigma as an undesired differentness or flaw, often associated with a particular characteristic, quality, or condition (such as race, religion, mental illness, physical disability, or chronic disease) that often cues stereotypes and marks a person as outside the norm or different from the majority.6,7 Insiders may use this mark of disgrace to identify and disaffiliate from outsiders.8 This process of identifying and labeling a person as different from the majority and then dismissing or treating them differently is a phenomenon Goffman calls stigmatization.5,7
Stigma is characterized by cognitive, emotional, and behavioral components that are reflected by both experiences and attitudes.Enacted or experienced stigma refers to the stigma one may face in interpersonal interactions; this includes discriminatory attitudes or behaviors from other people because of a person's stigmatized condition. Felt stigma is an intrapersonal experience, chiefly involving one's fear of facing discrimination from others in the future and the internalized sense of shame associated with having a quality that others deem inferior.9,10
Early views of stigma held that felt stigma stemmed from enacted stigma.9,11 However, studies have shown that felt stigma does not necessarily originate from enacted stigma since it can exist in the absence of enacted stigma and can even be more prevalent than enacted stigma.9,11 Both types operate independently of each other and capture distinct elements of stigma. Scambler and Hopkins9 found that felt stigma had a stronger impact on well-being than enacted stigma. They also found that the 2 main components of felt stigma, ie, fear of discrimination and feelings of shame, had different relationships with overall well-being.9 These findings suggest that felt stigma may be too broad and that the 2 elements of felt stigma should be recognized as distinct types of stigma.
More recent studies on stigma in people with chronic illnesses support the idea that enacted stigma, fear of discrimination, and feelings of shame are 3 distinct stigma types.10,12 Although various terminologies have been used in the literature, most of the work done on stigma in MS can be condensed into these 3 categories labeled by Earnshaw and Quinn12 as experienced, anticipated, and internalized stigma.
Early studies on stigma in MS were primarily qualitative in nature. These studies focused on the different ways one may experience stigma.13,14 These studies also addressed identity adjustment after an MS diagnosis.15-17
Stigmatization from others may be purposeful or unintentional.14,18 Purposeful discrimination consists of malevolent treatment of people with MS and may occur in the form of excluding, rejecting, blaming, humiliating, or avoiding.8,17 Additionally, others’ embarrassment, discomfort, or lack of knowledge on how to conduct themselves or act around people with MS can result in inadvertent or ignorant discrimination. This can take the form of either staring directly or avoiding eye contact altogether.17 Stigma toward people with MS may also emerge from well-intentioned actions like ignoring or overemphasizing someone's condition.14,19 Ignoring occurs when someone acts as if a person's stigmatized condition makes them no different from anyone else, undermining the difficulties individuals with a chronic illness face.14 Overemphasizing occurs when one is excessively attentive toward a person's condition, unintentionally serving as a constant reminder of their differentness and possibly making them feel incompetent.14
Identity adjustment after an MS diagnosis typically includes a loss and re-formation of identity.15-17 People with MS may experience negative reactions to their initial diagnoses and may respond with negative feelings like denial, diminished confidence, a period of withdrawal, concealment, and avoidance of group membership with other people who have MS.15-17 However, many people with MS eventually reach a level of disability when their symptoms change from mostly invisible to visible—a transition that often forces them to integrate the diagnosis into their identity.15
In addition to being forced into accepting a potentially stigmatized identity, some people with MS also may adjust by seeking more optimistic information about MS, accepting social support from others, and developing strategies to cope with symptoms and limitations.16 One study found that over the course of several years, people with MS increasingly accepted their new identities, reported reduced psychological distress, and socialized primarily with members of the MS community, suggesting that there may be psychological relief in coming to terms with the diagnosis.17
Beginning in the mid-2010s, MS researchers began publishing quantitative research on stigma. Areas of investigation included the prevalence and severity of stigma in MS and associations between stigma and clinical and other psychological variables.19-26
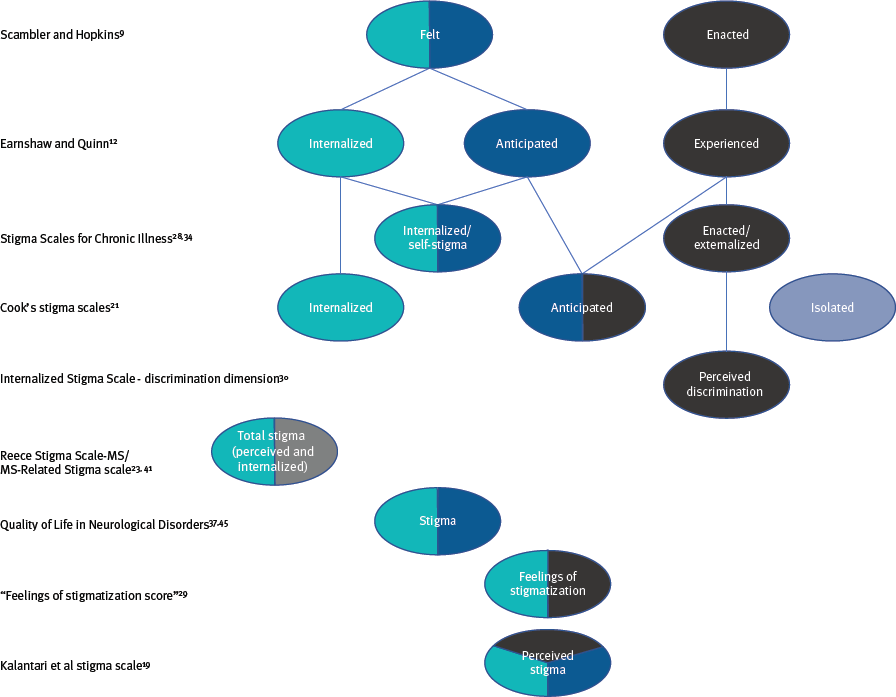
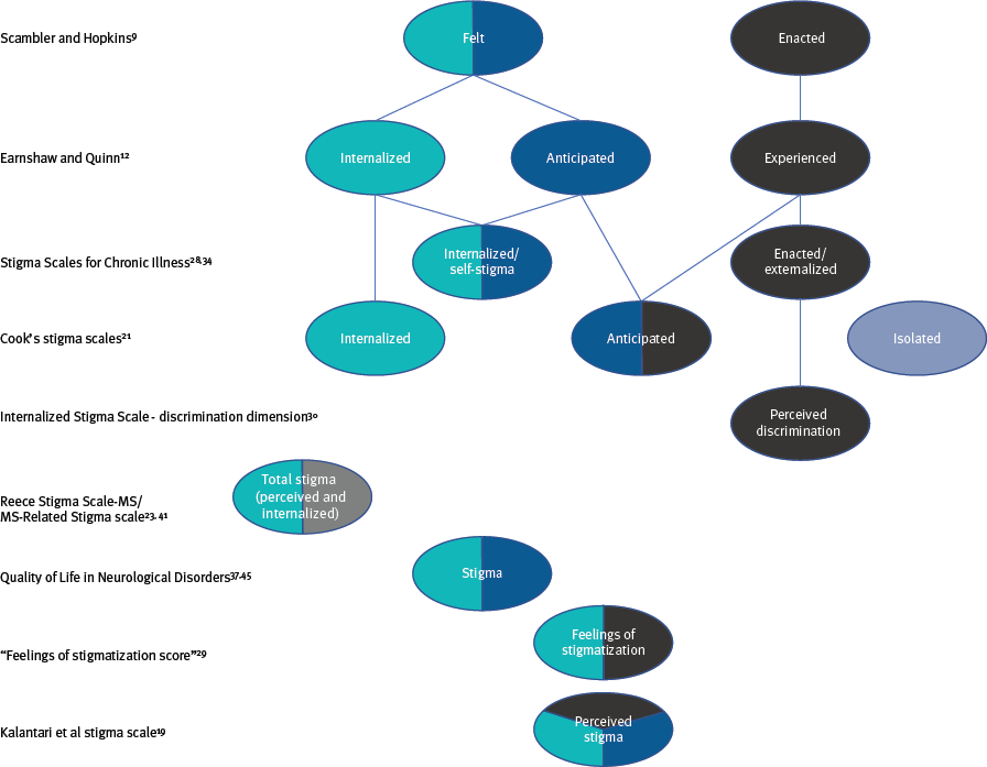
The studies use various stigma measures and the terms anticipated, internalized, experienced, enacted, externalized, isolation, perceived, felt, and self-stigma, along with feelings of stigmatization, to refer to stigma and stigma types. These labels align with the experienced, anticipated, and internalized stigma types mentioned above to varying degrees. TABLE 1 provides a summary of stigma types, measures, and limitations. The relationships between stigma types by instrument are shown in the FIGURE with additional information provided in TABLE S1.
Correlations Between Polypharmacy Indices and Cognitive Performance

Stigma by Type and Instrument

Depending on the study, stigma prevalence rates in people with MS range from 57%27 to 100%20 of participants reporting having experienced stigmatization at least once. Other studies found that around 70% to 80% of people with MS experience stigma.21,25 Numerous studies also found that most people with MS experienced stigma, generally at low to moderate levels.20,21,23,25,26 Compared to other diseases, people with MS and Parkinson disease reported lower levels of stigma than patients with other neurologic diseases, including stroke, epilepsy, and amyotrophic lateral sclerosis.28 Despite generally low levels of stigma in MS broadly, some people with MS experience significant stigma,21 including those with greater disability,20,29 more visible symptoms,19 longer disease duration,19 earlier age of onset,30 older age,31 and progressive forms of the disease.31 Of these factors, level of disability was most closely associated with the level of stigma experienced.31 Additionally, since greater disability was associated with longer disease duration, older age, and progressive forms of MS, disability may confound their relationships with stigma.26,31 For instance, Spencer et al26 found that those with longer disease duration appear to experience less stigma after adjusting for covariates like disability and age.
Cook et al21 found that people with MS experience more anticipated and isolation stigma compared to internalized stigma. Isolation stigma is an individual's sense of exclusion and ostracism because of their disease. The study also found internalized stigma to be associated with younger ages and isolation stigma to be associated with greater impairment. However, another study using a similar scale found greater impairment, longer disease durations, and older ages to be related to both anticipation and isolation stigma.26
Depression and Anxiety
Depression is common in people with MS, with prevalence rates 2 to 5 times higher than those found in the general population.32 Several studies examining the relationship between stigma, depression, and anxiety found that greater felt stigma was associated with more depression and anxiety symptoms; higher levels of stigma were associated with increased rates of clinical depression (equivalent to major depressive disorder); and greater perceived discrimination was related to greater depression severity.23,25,30,33 Cadden et al33 measured levels of stigma and depression at 2 separate time points, 1 year apart. At each time point, people with MS who reported higher levels of stigma also reported more depression symptoms and were more likely to meet diagnostic criteria for clinical depression. Additionally, higher baseline stigma predicted worse depression a year later, even after controlling for worsening disability during that year and depression level at baseline.33 These findings suggest that stigma may predict depression over time.33
Some authors suggest that the concepts of psychological reserve, disability identity, and cognitive fusion may help explain patterns of stigma and depression in people with MS. Psychological reserve is a view of the world that comprises social support, sense of belonging, and sense of autonomy33 and helps people deal with the stressors they encounter.20 Cadden et al33 found that stigma more strongly predicted depression at lower levels of psychological reserve, indicating that people with MS with higher levels of psychological reserve may be better protected from stigma than those with fewer resources. Another study found that stronger disability identity, the acceptance and integration of one's disabled status and group membership into one's identity, predicted lower depression and anxiety in people with MS,34 matching the qualitative findings that, over time, people with MS assumed their new identities and experienced less psychological stress.17 Conversely, people with MS who display cognitive fusion, an inability to separate oneself from one's own thoughts, may be more susceptible to worse psychosocial outcomes of stigma, such as greater depression and anxiety and worse quality of life (QOL).34
An individual's overall well-being encompassing various domains that may differ across scales, QOL typically includes both physical and mental health components.23-25,27,29,31 People with MS self-report lower levels of QOL compared to the general population.35,36 Several studies on stigma in people with MS found an inverse association between level of stigma and patient-reported QOL.20,23,25-27,31 Notably, Broersma et al20 found that, although stigma in general was strongly related to QOL, self-stigma was more strongly associated than enacted stigma. They also found that those who experienced greater selfstigma experienced poorer QOL across all 4 domains (physical health, psychological health, social relationships, and environmental aspects), whereas those who experienced greater enacted stigma only experienced reduced physical health. However, Grothe et al27 found contradictory results: only enacted stigma (and not self-stigma) significantly predicted QOL in people with MS.
There is some evidence to suggest that cognitive dysfunction may be associated with stigma. Cognitive impairment occurs frequently in people with MS and includes deficits in speed of processing, memory, and executive function.38,39 Perez-Miralles et al40 studied people with PPMS and found that higher levels of stigma at baseline were associated with worse performance on 2 measures of processing speed. They also found that higher stigma at baseline predicted worse cognitive function at 1 year, and worse cognitive function at baseline predicted greater stigma at 1 year, suggesting a reciprocal relationship between cognitive function and stigma. Even in the absence of objective cognitive dysfunction, subjective cognitive concerns may be associated with stigma in people with MS.41 Recent studies suggest that although subjective and objective measures of cognitive function are not highly correlated, subjective cognitive impairment may be more strongly associated with psychological factors, such as depression, anxiety, and QOL, than objective cognitive dysfunction.42 Although we did not find any published studies specifically focused on subjective cognitive function and stigma in people with MS, it is possible that self-perceived cognitive deficits and stigma are also related.
Stigma also appears to have important associations with physical health behaviors in people with MS. Reduced adherence to medication regimens has been associated with greater perceived discrimination30 and greater felt stigma.23 Greater felt stigma has also been associated with lower self-management efficacy.23 Delaying needed physician visits has been associated with greater perceived discrimination30 and internalized stigma.21 Greater stigma is also associated with negative health behaviors and a lack of psychological resources or reserve,26 all of which can detrimentally impact QOL.
In terms of pharmacoeconomics, higher levels of perceived,19 internalized, enacted, and overall stigma31 have been associated with poor economic situations. Unemployment and disabled work status have been associated with greater felt stigma,23 isolation stigma,21 internalized stigma,31 and perceived stigma.19,24 Greater perceptions of stigma have also been associated with work difficulties.24 Additionally, the need for and lack of a caregiver were associated with internalized stigma31 and perceived discrimination.30
While recent quantitative studies add to our understanding of stigma in people with MS, interpretation of the findings remains difficult due to the heterogeneity of measurement tools or scales.19-21,23,25,26,29 Some of these instruments may be adequate measures of general stigma in people with MS, but many exclude stigma types, or, if they do include types, do not distinctly measure internalized, experienced (enacted), and anticipated stigma. These measures are summarized below.
There are 2 versions of the SSCI, the SSCI-24 and its shortened version, the SSCI-8.28,43 To create and refine the preliminary instrument, Rao et al43 organized focus groups, reviewed relevant literature, and conducted cognitive interviews before sending items for psychometric testing to individuals with a variety of neurologic conditions including amyotrophic lateral sclerosis, epilepsy, MS, Parkinson disease, and stroke. The final instrument consisted of a 24-item scale that measures stigma either as a total score or as 2 stigma subscale scores (11 enacted and 13 internalized stigma items).43 Molina et al28 created a shortened version by analyzing the original instrument's items and keeping only what they deemed the most informative ones. This scale consisted of 8 questions that, like the SSCI-24, provide a total score (stigma score) and 2 subscale scores (6 enacted and 2 internalized stigma items).28 Enacted stigma is defined as acts of discrimination or exclusion one may experience from others; internalized stigma is the shame surrounding one's stigmatized identity and the fears of facing discrimination in the future (similar to Scambler and Hopkins’9 felt stigma).20,37,43
Rao et al43 found that the SSCI-24 optimally measured stigma at moderate-to-severe levels and was less useful for detection of stigma at lower levels. Similarly, Molina et al28 found that the SSCI-8 may have a floor effect, an inability to detect slight variations on the lower end of the spectrum/scale. These findings indicate that the SSCIs may not be an ideal fit for measuring stigma in MS considering that stigma in people with MS tends to be highly prevalent but low in severity.25,27
Cook et al21 developed a stigma measure for MS by combining 40 items from 7 preexisting stigma scales, including the SSCI-24 and Earnshaw and Quinn's12 instrument. After a principal components analysis, 4 poor-performing items were dropped. The final scale measured anticipated (20 items), isolation (12 items), and internalized (4 items) stigma.21 A shortened 9-item version of the scale omits the internalized stigma subscale and includes 5 items assessing isolation stigma and 4 items assessing anticipated stigma.26,33
Although this instrument measures 3 types of stigma, 2 of them do not match the internalized, anticipated, and experienced stigma types that Earnshaw and Quinn12 described. Internalized stigma assesses negative feelings toward one's own disease, aligning with Earnshaw and Quinn's12 internalized stigma subscale.21 Anticipated stigma assesses the sense that an individual was or would be stigmatized,21 and so addresses both enacted stigma (experiences of stigmatization) and anticipated stigma (fears of facing stigmatization in the future). Isolation stigma, on the other hand, assesses a person's sense of exclusion and ostracism because of their disease, a concept that the other stigma scales often include but do not identify as a separate stigma type.21
Two studies have adapted the 9-item HIV-related RSS for use with people with MS.23,39,43 Valvano et al34 referred to the new instrument as the MS-Related Stigma scale; Eldridge-Smith et al23 named it the RSS-MS. Although the original RSS claimed to measure only perceived stigma, 35 studies have shown that the MS-versions of the instrument appear to include internalized stigma concepts as well. For the RSS-MS, a team of psychologists and MS clinicians concluded that the instrument's content was representative of an internalized stigma construct: the devaluing of one's own worth and/or feeling ashamed/ responsible for one's illness.23 Meanwhile, Valvano et al34 found that the themes between the MS-Related Stigma scale and an earlier qualitative study on stigma in MS were comparable, indicating that their instrument measured both perceived and internalized stigma. Valvano et al34 described internalized stigma as the directing of others’ negative attitudes or beliefs about people with a stigmatized identity against oneself. Interestingly, although both studies provide explicit definitions for internalized stigma, neither clearly defines perceived stigma.
Originally used to assess people with mental illnesses,30 the 28-item ISS measures stigma across 3 dimensions: disclosure (10 items), potential positive aspects of mental illness (5 items), and discrimination (13 items).45 Although the 3 subscales combine to form the ISS, King et al45 suggested that the discrimination subscale could be a full stigma scale on its own. To adapt the discrimination dimension of the ISS to assess stigma in people with MS, Ochoa-Morales et al30 altered some wording to reference general health conditions instead of mental health conditions and instructed people with MS to respond according to their experience with MS. The discrimination subscale focuses on respondents’ perceptions of negative reactions, hostility, or discrimination from others,45 which suggests that it is measuring enacted/experienced stigma.
The Neuro-QOL scale, a measure of health-related QOL for adults with neurologic disorders, is based on the SSCI-24 or the SSCI-8, depending on administration. The Neuro-QOL computer adaptive testing version uses an item bank made up of the SSCI-24 items. The Neuro-QOL static short form questions are the same ones used in the SSCI-8.46 Both versions have been used for people with MS.47,48 The Neuro-QOL user manual defines stigma as the experience of negativity, prejudice, and discrimination from the self or others because of one's disease-related differences.49 Although the SSCIs identify 2 types of stigma, enacted and internalized, neither form of the Neuro-QOL distinguishes among the different stigma types.
Hategeka et al29 developed a feelings of stigmatization score consisting of 4 statements answered using a 5-point Likert scale with 1 being never, 2 being rarely, 3 being sometimes, 4 being often, and 5 being always: 1) “because of my MS, some people seemed uncomfortable with me”; 2) “because of my MS, some people avoided me”; 3) “because of my MS; I felt left out of things”; and 4) “I felt embarrassed about my MS.” These questions appear to address both experienced and internalized stigma.
Kalantari et al19 developed a 20-item measure of perceived stigma in people with MS after reviewing the development of the SSCIs as well as 2 qualitative studies.13,14,28,43 The items relate to concealment, social restrictions, other people overemphasizing the disease, isolating oneself from relationships with others who have the disease, and psychosocial aspects of stigma. However, it is not made clear how perceived stigma directly relates to internalized, anticipated, and experienced stigma. Because Kalantari et al19 used the published papers by Rao et al43 and Molina et al28 on the development of the SSCIs to aid in the creation of their own instrument, the items likely relate to felt (internalized and anticipated) and enacted stigma, the 2 subscales included in the SSCIs. Additionally, 1 of the qualitative studies that Kalantari et al19 reviewed is the same study that Valvano et al34 compared their MS-RS scale to when determining that their scale measured perceived and internalized stigma.13 Therefore, this scale may contain elements of internalized, anticipated, and experienced stigma, but does not distinguish between these stigma types, and only explicitly measures perceived stigma.
We have reviewed a growing body of research on stigma in people with MS that indicates that stigma is common and is associated with decreased QOL, greater depression and anxiety, and worse physical health behaviors. Most studies show that how people with MS experience stigma is affected by disease variables; those with greater disability, more visible symptoms, progressive disease, longer disease duration, earlier age of onset, and older age tend to experience greater levels of stigma. However, 1 study found that, after adjusting for disability, age, and other covariates, people with MS who have had a longer disease duration appear to experience less stigma, which may result from additional time to come to terms with or adapt to an MS diagnosis and its associated social label.26 All findings demonstrate the importance of assessing stigma in people with MS and suggest that interventions aimed at reducing it have the potential to impact well-being.21,23-25,30,33 They also suggest that intervention strategies may want to target individuals with MS who are most vulnerable to stigma, such as those with increased disability, progressive disease course, and more visible symptoms.
Many instruments have increased our general understanding of stigma in people with MS. These scales, however, have done little to explore differential stigma patterns by type (anticipated, experienced, internalized). Studies that do use instruments that define stigma types often only examine outcomes using the total stigma score, foregoing any analysis of stigma types.24,25 Even in cases where instruments and investigators do include stigma types, the types of stigma being measured and their definitions vary widely. For instance, only 1 of the instruments used to measure stigma in people with MS described in this review includes 3 stigma types (isolated, anticipated, internalized),21 but the internalized stigma definition is the only one that aligns with the Earnshaw and Quinn12 stigma definitions. Cook et al21 describe anticipated stigma as fear or expectations of future stigma and experiences with stigma while Earnshaw and Quinn12 define anticipated stigma as the fear or expectation of future stigma and they put experiences of stigma into a separate type (appropriately named experienced stigma). The SSCIs, which measure internalized and enacted stigma, define internalized stigma as both the fear of future discrimination and the sense of shame around one's identity, a different definition than in prior studies.12,21 These are concepts that Earnshaw and Quinn12 separate into anticipated and internalized stigma. Clearly, stigma-type terminology often represents different constructs depending on the instrument. This makes generalizing and interpreting findings related to stigma types in people with MS extremely difficult. In this review, we have attempted to integrate the various terminologies to provide a coherent description of the available research.
Instruments that do not distinguish stigma types may miss out on important findings that could help clarify specific relationships among stigma types and health-related outcomes. For example, the study using the SSCI-24, which found that internalized stigma had a stronger relationship with QOL than enacted stigma, cannot determine whether Earnshaw and Quinn's12 anticipated or internalized stigma may be driving this association because the SSCI-24 scales combined those internalized concepts into 1 measure.20 Without properly distinguishing the different types of stigma, differences in prevalence and their relationships with well-being cannot be parsed out or explored.
Including and differentiating among experienced, anticipated, and internalized stigma is also important when designing interventions. For example, reducing internalized stigma may involve cognitive-behavioral therapy, identifying and connecting with others of the same stigmatized condition (group identification), or tactical disclosure of one's stigmatized identity.6 In contrast, experienced stigma interventions would be expected to have different targets—for example, public education efforts, protesting negative portrayals of those with a stigmatized identity/condition (especially in the media), or real-world interactions where people with stigmatized identities share their diagnoses with people who do not have a stigmatized identity.6 A better understanding of stigma types and their influence on QOL may allow for targeted strategies to increase certain aspects of well-being for people with MS. For instance, if the goal was to increase the willingness of people with MS to seek necessary medical attention, one tactic may be to first focus on reducing internalized stigma, as it has been associated with delaying needed physician visits.21 If physicians were made aware of this association, they could encourage their patients to reach out when in need of medical attention. Although few studies have specifically looked at stigma interventions in people with MS, a recent study had promising findings. Beitollahi et al50 found that guided imagery, the creation or recall of mental images rich in sensation, was a useful, cost-effective method to reduce stigma for people with MS. However, since this study used the RSS-MS, they could not examine the relationship between guided imagery and stigma types.
Although standardized stigma definitions and interventions to reduce stigma are needed, these efforts will take time. In the interim, there are several steps that health care providers can take. First, providers should focus on anticipation and isolation stigma, particularly in newly diagnosed patients. In a questionnaire study by Spencer et al,26 people with MS with longer disease durations reported lower anticipation stigma and isolation stigma after controlling for demographic and health-related variables. The authors hypothesized that as people gain experience living with MS, they develop adaptive coping processes that reduce the impact of stigma, particularly isolation stigma. These findings suggest that people may be especially vulnerable to stigma early in the course of the disease, and that health care providers could encourage newly diagnosed patients to actively reduce isolation. They can also reassure them that dealing with stigma may become easier over time. Second, early recognition of stigma in people with MS may prevent long-term consequences. Cadden et al33 examined the association between stigma and depression in people with MS and found that individuals reporting higher levels of stigma also reported more symptoms of depression. They also found that higher levels of stigma predicted increased depression at 1 year and reasoned that reducing stigma early in the disease course could result in longterm benefit. Third, providers should be aware that even invisible symptoms may be associated with stigma in people with MS. For example, cognitive symptoms often remain undisclosed for fear of judgment and shame.41 Open communication, including the routine questioning and evaluation of cognitive function, is key to reducing the stigma associated with cognitive symptoms.41 In addition to better communication, educational programs and support groups could be introduced to help people with MS develop strategies to reduce the impact of stigma on their lives.26,33
Stigma is common in people with MS and is associated with diminished physical and psychological health. Many of the recently developed stigma instruments provide a general assessment of stigma, but they do not all assess stigma types. There are also no standard definitions of stigma types, which makes it difficult to compare findings across studies. A better understanding of stigma types could lead to more direct intervention strategies aimed at reducing particular stigma concepts, leading to improved health-related QOL in people with MS. For now, health care providers should encourage open communication with their patients to address MS-related stigma.
Stigma in people with multiple sclerosis (MS) is highly prevalent and of low to moderate severity.
Higher levels of stigma are associated with decreased quality of life, increased depression and anxiety, and reduced physical health behaviors.
There are numerous instruments used to measure stigma in people with MS, creating ambiguity about different stigma types and their definitions and complicating the ability to generalize study findings.
It is important for instruments to include and differentiate among experienced, anticipated, and internalized stigma so that intervention strategies can target specific stigma types.
Weiner HL, Stankiewicz JM, eds. Multiple Sclerosis: Diagnosis and Therapy. 2012; Wiley-Blackwell.
Goodkin DE. Interferon beta therapy for multiple sclerosis. Lancet. 1998;352(9139):1486-1487. doi:10.1016/S0140-6736(98)00057-9
Weinshenker BG. Natural history of multiple sclerosis. Ann Neurol. 1994;36(suppl):S6-S11. doi:10.1002/ana.410360704
Lublin FD, Reingold SC. Defining the clinical course of multiple sclerosis: results of an international survey. National Multiple Sclerosis Society (USA) Advisory Committee on Clinical Trials of New Agents in Multiple Sclerosis. Neurology. 1996;46(4):907-911. doi:10.1212/wnl.46.4.907
Goffman E. Stigma: Notes on the Management of Spoiled Identity. 1963; Penguin Books.
Corrigan PW, Wassel A. Understanding and influencing the stigma of mental illness. J Psychosoc Nurs Ment Health Serv. 2008;46(1):42-48. doi:10.3928/02793695-20080101-04
Joachim G, Acorn S. Stigma of visible and invisible chronic conditions. J Adv Nurs. 2000;32(1):243-248. doi:10.1046/j.1365-2648.2000.01466.x
Scambler G. Health-related stigma. Sociol Health Illn. 2009;31(3):441-455. doi:10.1111/j.1467-9566.2009.01161.x
Scambler G, Hopkins A. Being epileptic: coming to terms with stigma. Sociol Health Illn. 1986;8(1):26-43. doi:10.1111/1467-9566.ep11346455
Steward WT, Herek GM, Ramakrishna J, et al. HIV-related stigma: adapting a theoretical framework for use in India. Soc Sci Med. 2008;67(8):1225-1235. doi:10.1016/j.socscimed.2008.05.032
Jacoby A. Felt versus enacted stigma: a concept revisited. Evidence from a study of people with epilepsy in remission. Soc Sci Med. 1994;38(2):269-274. doi:10.1016/0277-9536(94)90396-4
Earnshaw VA, Quinn DM. The impact of stigma in healthcare on people living with chronic illnesses. J Health Psychol. 2012;17(2):157-168. doi:10.1177/1359105311414952
Grytten N, Måseide P. “What is expressed is not always what is felt”: coping with stigma and the embodiment of perceived illegitimacy of multiple sclerosis. Chronic Illn. 2005;1(3):231-243. doi:10.1177/17423953050010030601
Grytten N, Måseide P. “When I am together with them I feel more ill. “ The stigma of multiple sclerosis experienced in social relationships. Chronic Illn. 2006;2(3):195-208. doi:10.1177/17423953060020030101
Barker AB, Smale K, Hunt N, Lincoln NB, das Nair R. Experience of identity change in people who reported a diagnosis of multiple sclerosis: a qualitative inquiry. Int J MS Care. 2019;21(5):235-242. doi:10.7224/1537-2073.2018-069
Dennison L, Yardley L, Devereux A, Moss-Morris R. Experiences of adjusting to early stage multiple sclerosis. J Health Psychol. 2011;16(3):478-488. doi:10.1177/1359105310384299
Irvine H, Davidson C, Hoy K, Lowe-Strong A. Psychosocial adjustment to multiple sclerosis: exploration of identity redefinition. Disabil Rehabil. 2009;31(8):599-606. doi:10.1080/09638280802243286
Thornicroft G, Rose D, Kassam A, Sartorius N. Stigma: ignorance, prejudice or discrimination? Br J Psychiatry. 2007;190:192-193. doi:10.1192/bjp.bp.106.025791
Kalantari S, Karbakhsh M, Kamiab Z, Kalantari Z, Sahraian MA. Perceived social stigma in patients with multiple sclerosis: a study from Iran. Acta Neurol Taiwan. 2018;27(1):1-8.
Broersma F, Oeseburg B, Dijkstra J, Wynia K. The impact of self-perceived limitations, stigma and sense of coherence on quality of life in multiple sclerosis patients: results of a cross-sectional study. Clin Rehabil. 2018;32(4):536-545. doi:10.1177/0269215517730670
Cook JE, Germano AL, Stadler G. An exploratory investigation of social stigma and concealment in patients with multiple sclerosis. Int J MS Care. 2016;18(2):78-84. doi:10.7224/1537-2073.2015-021
Cook JE, Salter A, Stadler G. Identity concealment and chronic illness: a strategic choice. JSI 2017;73(2):359-378. doi:10.1111/josi.12221
Eldridge-Smith ED, Loew M, Stepleman LM. The adaptation and validation of a stigma measure for individuals with multiple sclerosis. Disabil Rehabil. 2021;43(2):262-269. doi:10.1080/09638288.2019.1617793
Maurino J, Martínez-Ginés ML, García-Domínguez JM, et al. Workplace difficulties, health-related quality of life, and perception of stigma from the perspective of patients with multiple sclerosis. Mult Scler Relat Disord. 2020;41:102046. doi:10.1016/j.msard.2020.102046
Pérez-Miralles F, Prefasi D, García-Merino A, et al. Perception of stigma in patients with primary progressive multiple sclerosis. Mult Scler J Exp Transl Clin. 2019;5(2):2055217319852717. doi:10.1177/2055217319852717
Spencer LA, Silverman AM, Cook JE. Adapting to multiple sclerosis stigma across the life span. Int J MS Care. 2019;21(5):227-234. doi:10.7224/1537-2073.2019-056
Grothe L, Grothe M, Wingert J, Schomerus G, Speerforck S. Stigma in multiple sclerosis: the important role of sense of coherence and its relation to quality of life. Int J Behav Med. 2022;29(4):517-523. doi:10.1007/s12529-021-10030-0
Molina Y, Choi SW, Cella D, Rao D. The stigma scale for chronic illnesses 8-item version (SSCI-8): development, validation and use across neurological conditions. Int J Behav Med. 2013;20(3):450-460. doi:10.1007/s12529-012-9243-4
Hategeka C, Traboulsee AL, McMullen K, Lynd LD. Association of unemployment and informal care with stigma in multiple sclerosis: evidence from the survey on living with neurological conditions in Canada. Int J MS Care. 2019;21(5):214-225. doi:10.7224/1537-2073.2017-108
Ochoa-Morales A, Fresan-Orellana A, Hernández-Mojica T, et al. Perceived discrimination in patients with multiple sclerosis and depressive symptomatology. Mult Scler Relat Disord. 2021;48:102705. doi:10.1016/j.msard.2020.102705
Anagnostouli M, Katsavos S, Artemiadis A, et al. Determinants of stigma in a cohort of Hellenic patients suffering from multiple sclerosis: a cross-sectional study. BMC Neurol. 2016;16:101. doi:10.1186/s12883-016-0621-4
Feinstein A, Magalhaes S, Richard JF, Audet B, Moore C. The link between multiple sclerosis and depression. Nat Rev Neurol. 2014;10(9):507-517. doi:10.1038/nrneurol.2014.139
Cadden MH, Arnett PA, Tyry TM, Cook JE. Judgment hurts: the psychological consequences of experiencing stigma in multiple sclerosis. Soc Sci Med. 2018;208:158-164. doi:10.1016/j.socscimed.2018.01.015
Valvano A, Floyd R, Penwell-Waines L, Stepleman L, Lewis K, House A. The relationship between cognitive fusion, stigma, and well-being in people with multiple sclerosis. J Contextual Behav Sci. 2016;5:266-270. doi:10.1016/j.jcbs.2016.07.003
McCabe MP, McKern, S. Quality of life and multiple sclerosis: comparison between people with multiple sclerosis and people from the general population. J Clin Psychol Med Settings. 2002;9:287-295. doi:10.1023/A:1020734901150
Amtmann D, Bamer AM, Kim J, Chung H, Salem R. People with multiple sclerosis report significantly worse symptoms and health related quality of life than the US general population as measured by PROMIS and NeuroQoL outcome measures. Disabil Health J. 2018;11(1):99-107. doi:10.1016/j.dhjo.2017.04.008
Ballesteros J, Martínez-Ginés ML, García-Domínguez JM, et al. Assessing stigma in multiple sclerosis: psychometric properties of the eight-item Stigma Scale for Chronic Illness (SSCI-8). Int J MS Care. 2019;21(5):195-199. doi:10.7224/1537-2073.2018-053
Chiaravalloti ND, DeLuca J. Cognitive impairment in multiple sclerosis. Lancet Neurol. 2008;7(12):1139-1151. doi:10.1016/S1474-4422(08)70259-X
Langdon DW. Cognition in multiple sclerosis. Curr Opin Neurol. 2011;24(3):244-249. doi:10.1097/WCO.0b013e328346a43b
Pérez-Miralles F, Prefasi D, García-Merino A, et al. Short-term data on disease activity, cognition, mood, stigma and employment outcomes in a cohort of patients with primary progressive multiple sclerosis (UPPMS study). Mult Scler Relat Disord. 2021;50:102860. doi:10.1016/j.msard.2021.102860
Morrow SA, Kruger P, Langdon D, Alexandri N. What is the true impact of cognitive impairment for people living with multiple sclerosis? A commentary of symposium discussions at the 2020 European Charcot Foundation. Neurol Ther. 2023;12(5):1419-1429. doi:10.1007/s40120-023-00519-z
Rosti-Otajärvi E, Ruutiainen J, Huhtala H, Hämäläinen P. Relationship between subjective and objective cognitive performance in multiple sclerosis. Acta Neurol Scand. 2014;130(5):319-327. doi:10.1111/ane.12238
Rao D, Choi SW, Victorson D, et al. Measuring stigma across neurological conditions: the development of the stigma scale for chronic illness (SSCI). Qual Life Res. 2009;18(5):585-595. doi:10.1007/s11136-009-9475-1
Reece M. HIV-related mental health care: factors influencing dropout among low-income, HIV-positive individuals. AIDS Care. 2003;15(5):707-716. doi:10.1080/09540120310001595195
King M, Dinos S, Shaw J, et al. The Stigma Scale: development of a standardised measure of the stigma of mental illness. Br J Psychiatry. 2007;190:248-254. doi:10.1192/bjp.bp.106.024638
Cella D, Lai JS, Nowinski CJ, et al. Neuro-QOL: brief measures of health-related quality of life for clinical research in neurology. Neurology. 2012;78(23):1860-1867. doi:10.1212/WNL.0b013e318258f744
Miller DM, Bethoux F, Victorson D, et al. Validating Neuro-QoL short forms and targeted scales with people who have multiple sclerosis. Mult Scler. 2016;22(6):830-841. doi:10.1177/1352458515599450
Glanz BI, Zurawski J, Gonzalez CT, et al. Comparison of health-related quality of life across treatment groups in individuals with multiple sclerosis. Mult Scler Relat Disord. 2020;40:101944. doi:10.1016/j.msard.2020.101944
National Institute of Neurological Disorders and Stroke. User manual for the quality of life in neurological disorders (Neuro-QoL) measures. Version 2.0. March 2015. https://www.sralab.org/sites/default/files/2017-06/Neuro-QOL_User_Manual_v2_24Mar2015.pdf
Beitollahi M, Forouzi MA, Tirgari B, Jahani Y. Fatigue, stigma, and mood in patients with multiple sclerosis: effectiveness of guided imagery. BMC Neurol. 2022;22(1):152. doi:10.1186/s12883-022-02677-3
DISCLOSURES: Sasha I. Winston-Khan, BS, has disclosed a financial relationship with Adelphi Values (employee). All other authors report no relevant disclosures.
FUNDING: None.