Publication

Research Article

International Journal of MS Care

Q2 | Volume 27

Integrating Clinical Pharmacy Services Into Comprehensive Multiple Sclerosis Care Teams: A Narrative Review of 4 Models

Abstract

Over the past 30 years, the treatment landscape for multiple sclerosis (MS) has become increasingly complex. All MS disease-modifying therapies (DMTs) and several symptomatic medications are designated specialty medications, and their financial coverage is subject to complicated insurance processes and a wide array of patient support programs. Many patients receiving MS DMTs need ongoing monitoring or enrollment in a Risk Evaluation and Mitigation Strategy program. Integrated pharmacy services can facilitate financial, technical, and educational aspects of providing specialty medications. Although pharmacy services are often part of the care team for patients with complex chronic medical conditions, MS clinics may not have the benefit of full pharmacy services. We present 4 models of MS health care delivery and discuss how integrating pharmacy services into an MS multidisciplinary team can potentially increase the efficiency and quality of health care delivery. Clinical pharmacists, working with other providers, can optimize and accelerate access to medications requiring prior authorization, improve patient outcomes by promoting medication adherence and persistence, enhance safety by monitoring laboratory findings and potential drug-drug interactions, and minimize clinical workflow burden by improving process efficiency, which may be cost-effective for the MS health care delivery system.

From Kootenai Clinic Neurology, Coeur d’Alene, ID (NB, AR); Duke Neuroscience Center, Durham, NC (JHM); Multiple Sclerosis and Neuroinflammation Center, University of California San Francisco, San Francisco, CA (SM*); UCHealth Outpatient Neurology Clinics, Denver, CO, USA (SNR); Department of Clinical Pharmacy, University of Colorado, Aurora, CO, USA (KVN); and Department of Neurology, School of Medicine, University of Colorado Anschutz Medical Campus, Aurora, CO, USA (KVN). Correspondence:Nina Bozinov, MD, Kootenai Clinic Neurology, 700 W. Ironwood Drive Ste 158, Coeur d’Alene, Idaho 83814; email: ninabozinov@gmail.com.

Practice Point
  • Clinical pharmacists integrated into multiple sclerosis care models and working alongside other providers can streamline the health care delivery process by optimizing and accelerating access to medications requiring prior authorization, can improve patient outcomes by promoting medication adherence and persistence, can enhance safety by monitoring laboratory findings and potential drug-drug interactions, and can minimize clinical workflow burden by improving process efficiency.

Effective multiple sclerosis (MS) care is multifaceted and includes the evaluation and management of disease-modifying therapies (DMTs) and treatment of MS symptoms such as fatigue, insomnia, migraine, neuropathic pain, anxiety, depression, muscle weakness, spasticity, and bladder and bowel dysfunction.1,2 The goals of MS pharmacologic treatment are to improve patient quality of life, prevent relapses, and delay the development and progression of long-term disability.3 Medication selection may be based on various factors, including efficacy, risk tolerance, profile of adverse effects, mode of delivery, and medical comorbidities. DMT selection in people with MS is typically a shared decision between the patient and provider.

To provide optimal care for people with MS, it is imperative for members of the MS care team to be familiar with the safety, efficacy, and cost-effectiveness of available treatments and to be comfortable discussing these topics with the patient in a balanced and evidence-based manner.3,4 Pharmacists have a medication-focused knowledge base, experience with insurance processes, and expertise with the drug dispensing system. Pharmacy services that are integrated into the MS care team can improve treatment adherence; raise the safety standards of pharmacologic management; and enhance decision-making via education, participation in clinical research, and monitoring treatment safety and efficacy.2,5

A patient's ability to acquire prescribed DMTs and other medications for symptom treatment primarily depends on the drugs' affordability, which is most often dictated by the patient's insurance plan; manufacturer assistance programs; and the patient's financial situation.2 The complexity of a system with different payor models (eg, Medicare, Medicaid, TRICARE, and commercial and private plans), ever-changing formularies, specialty drug carve-outs, medical vs pharmacy billing and benefits, deductibles, tiering, prior authorization, and step therapy requirements has a major impact on time to treatment initiation and depends on the choice of DMT. A major hurdle is the lack of an efficient process model for prior authorization requests, which can lead to delays in care and patients not receiving appropriate medication due to payor denials. Consequently, patients may have suboptimal treatment outcomes and absorb the burden of high out-of-pocket costs.

Integrating pharmacists into a comprehensive MS care team is one possible way to improve efficiency in health care delivery and, ultimately, patient outcomes. Here, we describe and compare 4 different MS clinics with integrated pharmacy services that exemplify how different settings have incorporated tailor-made pharmacy services into their practices.

Models of Health Care Delivery Systems With Integrated Pharmacists

The 4 different team models (Table 1 and Table 2) are Kootenai Clinic Neurology MS Center, Duke University Hospital Neuroscience Center, Rocky Mountain MS Center at the University of Colorado, and University of California San Francisco (UCSF) MS and Neuroinflammation Center. In all 4 models, pharmacy services are integrated within the multidisciplinary team (MDT), which includes physicians assisted by advanced practice providers (eg, physician assistants or nurse practitioners).

Table 1. Models of 4 Centers With Integrated Clinical or Specialty Pharmacists

Table 1. Models of 4 Centers With Integrated Clinical or Specialty Pharmacists

Table 2. Models of 4 Systems With Integrated Clinical or Specialty Pharmacists

Table 2. Models of 4 Systems With Integrated Clinical or Specialty Pharmacists

At the UCSF academic medical center, the pharmacy services team includes clinical, specialty, and infusion pharmacists. Duke Neuroscience and UCSF MSC both offer face-to-face and virtual pharmacy visits, but virtual visits cannot be billed. The Rocky Mountain MSC and Kootenai MSC have ad hoc interactions between patients and pharmacists who are unable to be billed in accordance with certain state regulations.

Roles of Pharmacists and Pharmacy Technicians

Integrating pharmacists and pharmacy technicians within the clinical MDT can improve efficiency in health care delivery. Across all 4 models, pharmacists are available as ad hoc medication experts and resources for physicians, advanced practice providers, nurses, and patients. They help nurses triage medication-related questions and help develop lab ordering or medication refill protocols to allow the team to function at its most effective and efficient level. Having pharmacists in the clinic helps providers get quick answers to specific drug information or drug-related access issues. Pharmacists also actively participate in department and MDT meetings. Other tasks include regular pharmacy team discussions, meetings with representatives from the pharmaceutical industry, in-service education, handling of drug-related adverse-event reporting, Risk Evaluation and Mitigation Strategy (REMS) enrollment and compliance processes, and patient enrollment in manufacturer programs.

Kootenai MSC is the only facility of the 4 where a pharmacist routinely provides a complete medication review for new patients, including treatment-related reconciliation with outside sources, identification of any discrepancies on the medication list, and updates to the patient's electronic health record. In all 4 models, pharmacists participate during patient appointments via a real-time, secure messaging platform; this enables the provider conducting the face-to-face visit with the patient to consult with the pharmacist about medication-related issues. At Duke Neuroscience Center, the clinical pharmacist holds scheduled patient visits to discuss DMT selection, symptom management, and a 3-month follow-up after medication initiation. These in-person clinic visits are billed through the patient's insurance.

All 4 models have pharmacy technicians. These technicians handle administrative tasks, which may vary among the facilities. Generally, pharmacy technicians oversee medication shipment coordination and may assist with applying for prior authorization, handling appeals, and processing prescriptions and orders for infusion of DMTs, symptomatic medications, and outpatient DMT prescriptions.

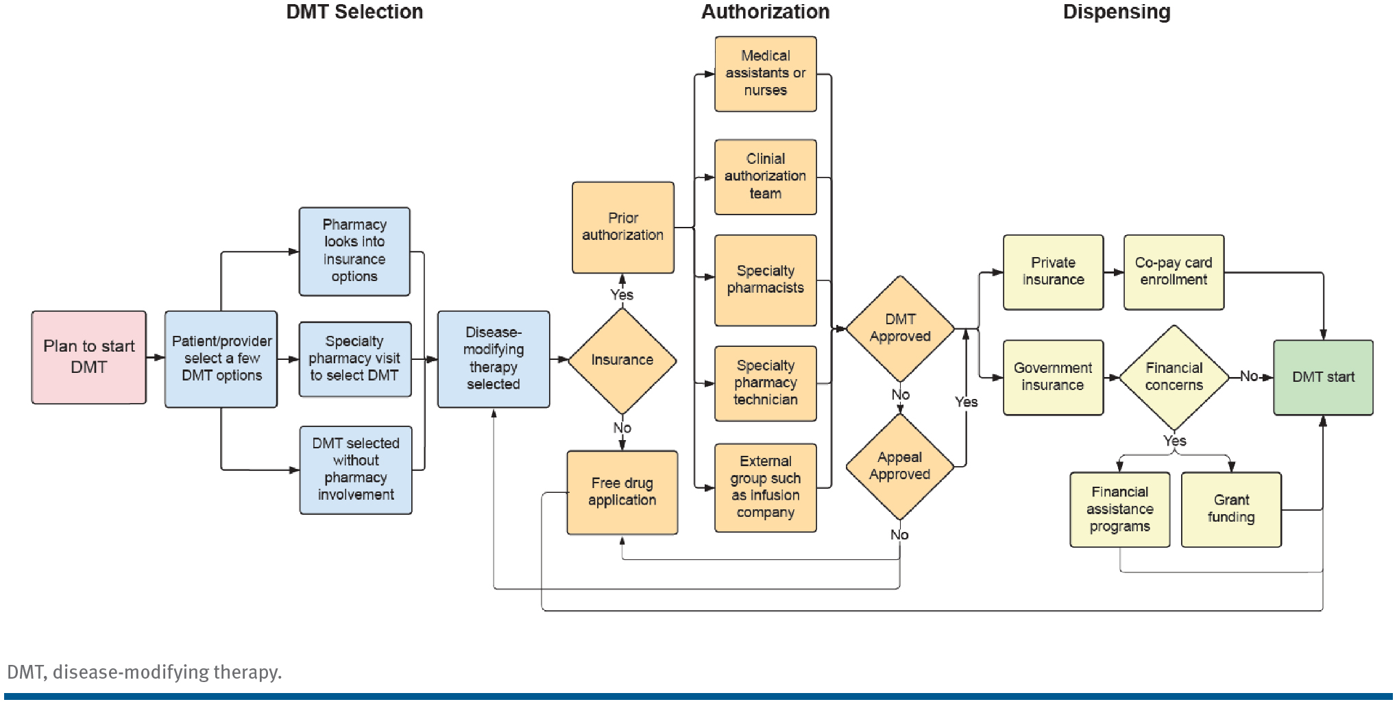
Table 2 lists the roles of the pharmacy team in each of the 4 integrated MS models. A sample workflow (Figure S1) shows how integrated pharmacy services in MS health care delivery systems can be tailored according to service requirements.

Figure S1. Sample Workflow of Integrated Pharmacy Services into MS Care

Figure S1. Sample Workflow of Integrated Pharmacy Services into MS Care

Funding of Pharmacy Services in MDTs

Funding for the pharmacist service for Kootenai MSC is through the connected specialty pharmacy; the UCSF MSC pharmacy service is funded by the MS clinic; the Duke Neuroscience Center and the Rocky Mountain MSC services are funded by the hospitals' pharmacy departments.

In all 4 models, the costs of integrating pharmacy services into the MDT are recouped via improved capture of prescriptions through the in-house specialty pharmacy and through improved reimbursement of infusion services at facility infusion centers. Duke and UCSF bill for scheduled patient visits with pharmacists (Table 2).

How Integrating Pharmacists in an MS MDT Can Improve Efficiency in Health Care Delivery and Patient Outcomes

In many MS clinics, once a DMT is selected, it is submitted to the insurance company for prior authorization by the clinical staff, often adding to the workload of medical assistants, patient care coordinators, or registered nurses. If the selected DMT is not on the preferred insurance formulary or the prior authorization is submitted incorrectly, access will be denied. Members of the clinical team would have to decide whether to submit an appeal, call for a peer-to-peer review, or submit authorization for an alternative DMT. Treatment implementation can be further delayed if the patient cannot afford the co-pay for the approved medication. Despite the market availability of generic medications, most MS DMTs are too expensive for patients to afford without financial support. Ultimately, these back-and-forth payment issues delay DMT initiation, consume significant clinic resources, and increase uncompensated provider time.

Involving pharmacy team members (ie, clinical pharmacists, specialty pharmacy technicians, or pharmacy staff) in the decision-making process (Figure S2) creates an opportunity for optimized selection and expedites treatment initiation. One of the challenges of integrating specialty pharmacy services into clinical care is making a case for the value-added benefit to the organization and to patients. No standard tracking metric has been defined to measure the value-added benefit to an organization and to patients, although many possibilities exist (Table 3). This may present a challenge for integration, as it is important to define the overarching goal of the outcome measure—whether it is improving access, safety or quality metrics, or value-based care. Pharmacy metrics may include time to DMT initiation, proportion of patients receiving financial assistance, medication adherence and/or persistence, number of emergency department visits per patient, or number of drug-drug interactions. In addition to clinical and pharmacy metrics, patient experience is an important consideration.

Figure S2. How Integration of Pharmacists Can Optimize DMT Selection and Facilitate Patient Drug Access

Figure S2. How Integration of Pharmacists Can Optimize DMT Selection and Facilitate Patient Drug Access

Table 3. Real-World Benefits of Embedded Pharmacist Services into MS Care

Table 3. Real-World Benefits of Embedded Pharmacist Services into MS Care

Once the patient has decided to start a DMT, the patient and provider can select a few options for investigation by the pharmacy team. Understanding a patient's insurance and financial situation can help identify affordable treatment choices. Will they be eligible for manufacturer co-pay or patient assistance (ie, free drug) programs? Are infused, oral, or self-injectable treatments likely to be more affordable? How will the availability of generics affect coverage? As soon as a DMT has been selected, the pharmacy team can apply for prior authorization; help patients enroll in manufacturer financial assistance; and navigate insurance, including providing assistance with appeals. When independent financial assistance grants become available, they often have a short time frame for applications, and it can be challenging for patients to navigate this process independently. The pharmacy team can improve access to grants and programs by identifying eligible patients and assisting them with the application process.

Finding affordable treatments for patients on Medicare can be particularly difficult. Given its complexity, a pharmacist on the MS team can clarify infusion site-of-care restrictions, which is an important consideration to ensure appropriate coverage and reimbursement. For example, the default for most insurance companies is to require that the patient receive infusions at a standalone center or home-based location, although such a site may not be appropriate for certain patients based on location and/or medical complexity. A pharmacist's knowledge of insurance policies and restrictions could be key to patient-centric documentation that would increase the likelihood of approval of DMT infusion at an appropriate site.

In a retrospective medical record review and survey conducted at an outpatient neurology clinic, all 9 providers strongly agreed that pharmacist involvement decreased time to therapy initiation and provider time spent on medication management.5 Shared decision-making between the patient and an integrated MDT resulted in improved health outcomes, improved adherence to DMT, and the increased satisfaction of people with MS compared with a clinician-led practice.4,6 Partnering with a pharmacy team can make a complex process more efficient and allow coordinators, nurses, and physicians to focus on patient care. The patient experience is different when a pharmacist is part of the team. Patients have expressed greater confidence and self-efficacy in managing medications and high satisfaction when a pharmacist is involved in medication management services.7

Improved Adherence to DMTs Leads to Improved Patient Outcomes

Better adherence to DMTs reduces MS relapses and is key to optimal treatment outcomes.8,9 The results of one study (N = 468) showed that patients participating in an MS DMT management program increased adherence and persistence to injectable MS medications when compared with retail or specialty pharmacy patients; in addition, the proportion of patients with relapses decreased over a 6-month period (14.0% at month 0 vs 9.3% at month 6; P = .03).10 However, a review of 24 studies of people with MS revealed that DMT adherence rates varied from 41% to 88%,11,12 highlighting the importance of routine follow-up and monitoring.13 High-quality patient education is an essential part of any program to improve adherence.6,14,15 People with MS and their providers must address many issues during each visit, so time to discuss specific DMT-related topics is often insufficient. Pharmacists are poised to add value to the MDT in this area.

Polypharmacy

Medical comorbidities are common in people with MS and increase the risk for polypharmacy, especially in patients over the age of 65,16-19 while drug-drug interactions can contribute to the worsening of MS-related symptoms, which can be especially concerning for patients with fluctuating renal function. A clinical pharmacist is uniquely positioned to manage medication safety for all patients with MS in their care, encompassing the identification of contraindications to therapy and adverse-event risks, determining whether medication discontinuation is appropriate, identifying polypharmacy and associated risks for drug-drug interactions, performing medication reconciliation, and providing patient education about MS and its management.2,13

DMT Safety Monitoring

Patient safety monitoring is required with some DMTs20 and some DMTs require enrollment in a REMS program. In addition, many of the high-efficacy DMTs for patients with relapsing MS are administered by infusion.20 Specialty pharmacists have the expertise and competency to advise on how MS DMTs are used, the evidence behind their use, the concentrations required, and how they should be prepared and administered.21,22

Infusion-related reactions have been reported in pivotal trials of natalizumab (24%),23,24 ocrelizumab (37%),25 and alemtuzumab (90%).26,27 In such cases, pharmacists can make immediate and personalized recommendations to adjust the infusion treatment plan.

Traditionally, requests for lab tests are placed by the provider and reviewed at or after clinic visits. These tests may be sourced to offsite locations, making ordering and result tracking complicated and time-consuming. Consequently, test results may be delayed if the patient fails to attend the scheduled clinic visit or if the clinic workflow is not synchronized with lab processes. An integrated pharmacy team could set up an active laboratory monitoring system and protocol that reviews required DMT lab tests to provide a more efficient, safe monitoring system.

Medication Counseling

Pharmacists can provide tailored medication counseling before DMT initiation, taking into consideration clinical and socioeconomic factors, enabling enhanced shared decision-making, supporting ongoing clinical monitoring, tracking clinical outcomes, and assisting with research programs.5 The counseling can be completed at a separate visit, during which the pharmacist and patient can spend more time discussing details of the selected DMT and addressing patient and caregiver concerns. Counseling can also be provided for prescribed supportive medications, including reviewing any plans that include switching between prescriptions or medication tapering.

The MS treatment landscape is complex and constantly evolving. Integrating clinical pharmacists into MS care models can optimize and accelerate access to medications that require prior authorization, improve patient outcomes by promoting medication adherence and persistence, enhance safety by monitoring laboratory findings and potential drug-drug interactions, and minimize clinical workflow burden by improving process efficiency. This enhanced process efficiency, patient safety, and satisfaction resulting from MDTs that include pharmacists can be cost-effective for the MS care system.

Acknowledgments: We thank Alice Knotts, PharmD, for her thoughtful review of the manuscript. Samantha Coates wrote the first draft based on input from the authors and Cara Farrell copyedited and styled the manuscript per journal requirements; both are employed by Excel Scientific Solutions.

Funding: This study was funded by Biogen (Cambridge, MA). Medical writing support was funded by Biogen.

References

  1. Habibi M, Kuttab HM. Management of multiple sclerosis and the integration of related specialty pharmacy programs within health systems. Am J Health Syst Pharm. 2016;73(11):811-819. doi:10.2146/ajhp150723

  2. Ambizas EM. Multiple sclerosis. U.S. Pharmacist. March 15, 2022. Accessed January 6, 2023. https://www.uspharmacist.com/article/multiple1-sclerosis

  3. Mathis AS. Managed care aspects of managing multiple sclerosis. Am J Manag Care. 2013;19(2)(suppl):S28-S34.

  4. Ubbink DT, Damman OC, de Jong BA. Shared decision-making in patients with multiple sclerosis. Front Neurol. 2022;13:1063904. doi:10.3389/fneur.2022.1063904

  5. May A, Morgan O, Quairoli K. Incorporation and impact of a clinical pharmacist in a hospital-based neurology clinic treating patients with multiple sclerosis. Int J MS Care. 2021;23(1):16-20. doi:10.7224/1537-2073.2019-032

  6. Ben-Zacharia A, Adamson M, Boyd A, et al. Impact of shared decision making on disease-modifying drug adherence in multiple sclerosis. Int J MS Care. 2018;20(6):287-297. doi:10.7224/1537-2073.2017-070

  7. Jordan JN, Wadsworth TG, Robinson R, Hruza H, Paul A, O'Connor SK. Patient satisfaction with pharmacist-provided health-related services in a primary care clinic. Pharmacy (Basel). 2021;9(4):187. doi:10.3390/pharmacy9040187

  8. Banks AM, Peter ME, Holder GM, et al. Adherence to disease-modifying therapies at a multiple sclerosis clinic: the role of the specialty pharmacist. J Pharm Pract. 2020;33(5):605-611. doi:10.1177/0897190018824821

  9. Cohen BA, Coyle PK, Leist T, Oleen-Burkey MA, Schwartz M, Zwibel H. Therapy optimization in multiple sclerosis: a cohort study of therapy adherence and risk of relapse. Mult Scler Relat Disord. 2015;4(1):75-82. doi:10.1016/j.msard.2014.09.214

  10. Stockl KM, Shin JS, Gong S, Harada AS, Solow BK, Lew HC. Improving patient self-management of multiple sclerosis through a disease therapy management program. Am J Manag Care. 2010;16(2):139-144.

  11. Hanson RL, Habibi M, Khamo N, Abdou S, Stubbings J. Integrated clinical and specialty pharmacy practice model for management of patients with multiple sclerosis. Am J Health Syst Pharm. 2014;71(6):463-469. doi:10.2146/ajhp130495

  12. Menzin J, Caon C, Nichols C, White LA, Friedman M, Pill MW. Narrative review of the literature on adherence to disease-modifying therapies among patients with multiple sclerosis. J Manag Care Pharm. 2013;19(1)(suppl A):S24-S40. doi:10.18553/jmcp.2013.19.s1.S24

  13. Ungerleider DL. Multiple sclerosis, DMTs, and the role of specialty pharmacists. MedPage Today. August 23, 2022 Accessed January 6, 2023. https://www.medpagetoday.com/resource-centers/advances-in-multiple-sclerosis/multiple-sclerosis-dmts-and-role-specialty-pharmacists/4043

  14. Patti F. Optimizing the benefit of multiple sclerosis therapy: the importance of treatment adherence. Patient Prefer Adherence. 2010;4:1-9. doi:10.2147/ppa.s8230

  15. Remington G, Rodriguez Y, Logan D, Williamson C, Treadaway K. Facilitating medication adherence in patients with multiple sclerosis. Int J MS Care. 2013;15(1):36-45. doi:10.7224/1537-2073.2011-038

  16. Chertcoff A, Ng HS, Zhu F, Zhao Y, Tremlett H. Polypharmacy and multiple sclerosis: a population-based study. Mult Scler. 2022;29(1):107-118. doi:10.1177/13524585221122207

  17. Bachmann P, Frahm N, Debus JL, et al. Prevalence and severity of potential drug-drug interactions in patients with multiple sclerosis with and without polypharmacy. Pharmaceutics. 2022;14(3):592. doi:10.3390/pharmaceutics14030592

  18. Frahm N, Hecker M, Langhorst SE, Mashhadiakbar P, Haker MC, Zettl UK. The risk of polypharmacy, comorbidities and drug-drug interactions in women of childbearing age with multiple sclerosis. Ther Adv Neurol Disord. 2020;13:1756286420969501. doi:10.1177/1756286420969501

  19. Marrie RA. Comorbidity in multiple sclerosis: past, present and future. Clin Invest Med. 2019;42(1):E5-E12. doi:10.25011/cim.v42i1.32383

  20. Stamatellos VP, Papazisis G. Safety and monitoring of the treatment with disease-modifying therapies (DMTs) for multiple sclerosis (MS). Curr Rev Clin Exp Pharmacol. 2023;18(1):39-50. doi:10.2174/2772432817666220412110720

  21. Shah N, Jani Y. Implementation of smart infusion pumps: a scoping review and case study discussion of the evidence of the role of the pharmacist. Pharmacy (Basel). 2020;8(4):239. doi:10.3390/pharmacy8040239

  22. Lacinova K, Thokala P, Nicholas R, et al. ENTIMOS: a discrete event simulation model for maximising efficiency of infusion suites in centres treating multiple sclerosis patients. Appl Health Econ Health Policy. 2022;20(5):731-742. doi:10.1007/s40258-022-00733-0

  23. Polman CH, O'Connor PW, Havrdova E, et al; AFFIRM Investigators. A randomized, placebo-controlled trial of natalizumab for relapsing multiple sclerosis. N Engl J Med. 2006;354(9):899-910. doi:10.1056/NEJMoa044397

  24. Rudick RA, Stuart WH, Calabresi PA, et al; SENTINEL Investigators. Natalizumab plus interferon beta-1a for relapsing multiple sclerosis. N Engl J Med. 2006;354(9):911-923. doi:10.1056/NEJMoa044396

  25. Mayer L, Kappos L, Racke MK, et al. Ocrelizumab infusion experience in patients with relapsing and primary progressive multiple sclerosis: results from the phase 3 randomized OPERA I, OPERA II, and ORATORIO studies. Mult Scler Relat Disord. 2019;30:236-243. doi:10.1016/j.msard.2019.01.044

  26. Cohen JA, Coles AJ, Arnold DL, et al; CARE-MS I Investigators. Alemtuzumab versus interferon beta 1a as first-line treatment for patients with relapsing-remitting multiple sclerosis: a randomised controlled phase 3 trial. Lancet. 2012;380(9856):1819-1828. doi:10.1016/s0140-6736(12)61769-3

  27. Coles AJ, Twyman CL, Arnold DL, et al. Alemtuzumab for patients with relapsing multiple sclerosis after disease-modifying therapy: a randomised controlled phase 3 trial. Lancet. 2012;380(9856):1829-1839. doi:10.1016/s0140-6736(12)61768-1

Related Videos
IJMSC January 2026 Research
IJMSC December Research